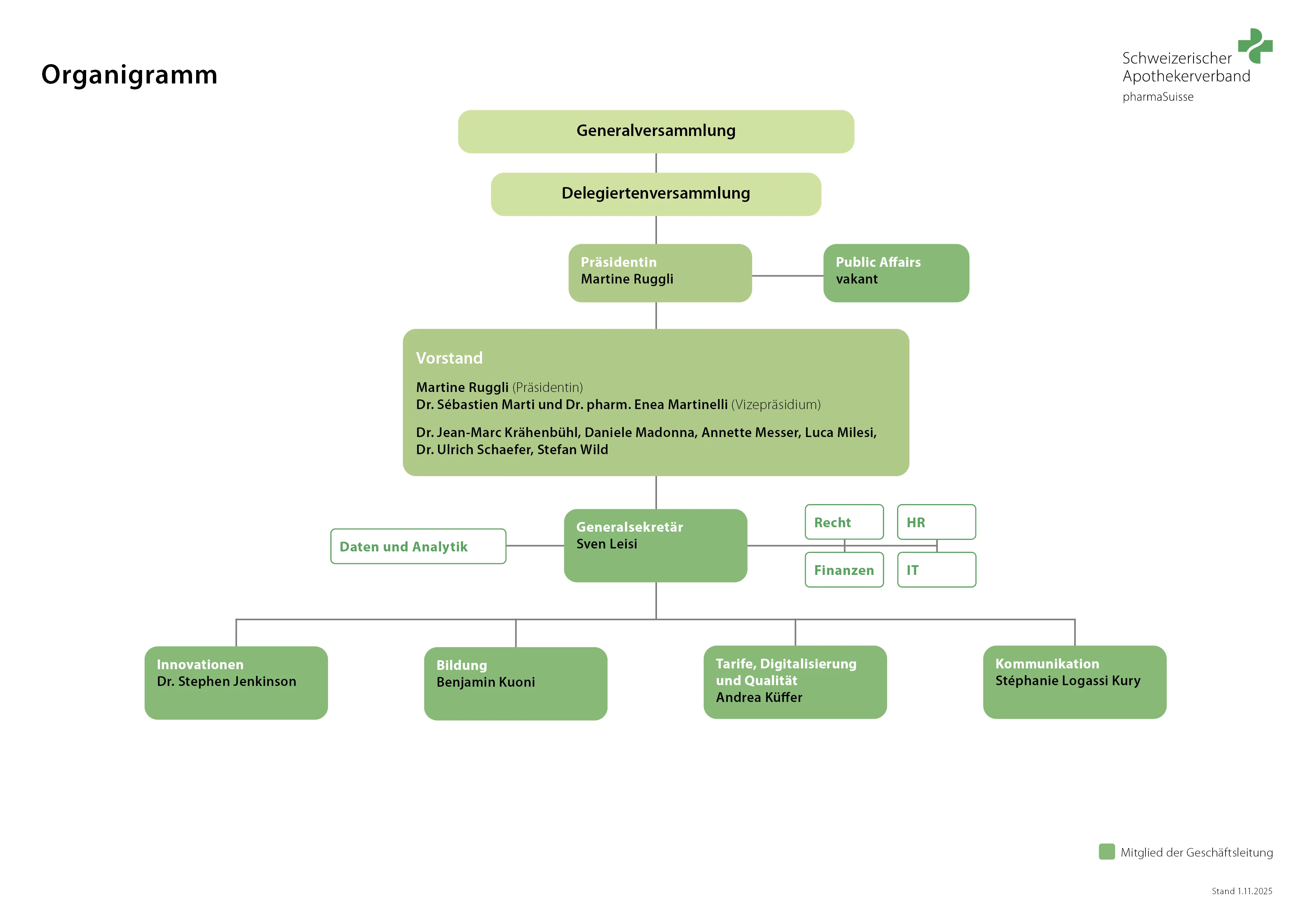
Vorstand und Geschäftsleitung
Vorstand
Der Vorstand des Schweizerischen Apothekerverbands pharmaSuisse setzt sich aus sieben bis elf Apothekerinnen und Apothekern zusammen. Der Vorstand trifft Entscheide, um die von der Delegiertenversammlung bestimmten Strategien umzusetzen.
Die Delegierten wählen die Vorstandsmitglieder an der Delegiertenversammlung. Die Präsidentin leitet die Vorstandssitzungen.
Auf dem Foto sehen Sie hinten von links nach rechts: Daniele Madonna, Dr. Sébastien Marti (Vize-Präsident), Dr. pharm. Enea Martinelli (Vize-Präsident), Dr. Ulrich Schaefer, Stefan Wild. In der Reihe vorne sehen Sie von links nach rechts: Luca Milesi, Martine Ruggli (Präsidentin), Dr. Jean-Marc Krähenbühl, Annette Messer
Offenlegungen der Mandate und Interessenbindungen:
- Martine Ruggli (Präsidentin)
- Sébastien Marti (Vize-Präsident)
- Enea Martinelli (Vize-Präsident)
- Daniele Madonna
- Jean-Marc Krähenbühl
- Annette Messer
- Luca Milesi
- Ulrich Schaefer
- Stefan Wild
Geschäftsleitung
Die Geschäftsleitung des Schweizerischen Apothekerverbands pharmaSuisse setzt sich aus dem Generalsekretär und den fünf Leiterinnen und Leitern der Bereiche zusammen. Die Geschäftsleitung ist verantwortlich für die operative Führung und strategische Ausrichtung des Verbands. Ihre Aufgaben umfassen die Interessenvertretung der Mitglieder, die Entwicklung von politischen Positionen und die Förderung der Zusammenarbeit mit anderen Organisationen. Sie arbeitet daran, die Apothekerschaft zu stärken und eine qualitativ hochwertige pharmazeutische Versorgung sicherzustellen.
Auf dem Foto sehen Sie hinten von links nach rechts: Benjamin Kuoni, Abteilungsleiter Bildung, Stéphanie Logassi Kury, Abteilungsleiterin Kommunikation, Dr. Stephen Jenkinson, Abteilungsleiter Innovationen. In der Reihe vorne sehen Sie von links nach rechts: Sven Leisi, Generalsekretär und Andrea Küffer, Abteilungsleiterin Tarife, Digitalisierung und Qualität.
Organisation
Die Geschäftsstelle des Schweizerischen Apothekerverbands pharmaSuisse hat ihren Sitz in Bern-Liebefeld. Unsere rund 70 Mitarbeitenden engagieren sich täglich für eine starke Apothekerschaft zum Wohl aller Menschen in der Schweiz.
Wir handeln im Bewusstsein, dass die Erfüllung unserer Arbeit die Mitglieder in der Ausübung ihres Berufs und in ihrer tragenden Rolle im Gesundheitswesen stärkt.
Wir wollen für die Schweizerische Apothekerschaft, das Gesundheitswesen und für die Bevölkerung Mehrwerte schaffen. Dies erreichen wir durch:
- Angebot von zukunfts- und praxisnahen Lösungen
- Pflege von einzigartigen Netzwerken
- Effiziente Koordination und Priorisierung von Leitthemen
- Verlässliche Begleitung hin zu einer erfolgreichen Berufsausübung
- Engagierte politische Interessenvertretung


